【佳学基因检测】血浆DNA的外显子组测序揭示了哌柏西 palbociclib加氟维司群治疗后的基因变化
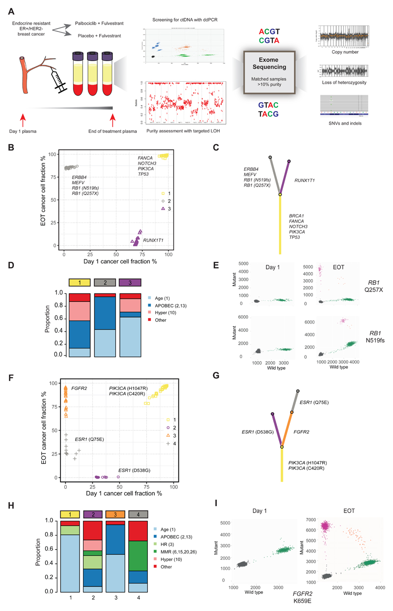
在参加 PALOMA-3 研究的 521 名患者中,有 459 名患者有可用的基线(治疗第 1 天)血浆样本,其中 287 名患者具有匹配的治疗结束(EOT)。 与整个 PALOMA-3 研究人群相比,来自该组的配对样本患者具有相似的 palbociclib 益处。 在没有可用的匹配治疗结束样本的患者 (n = 172) 中,94 例没有进展 (94/172, 54.6%),而匹配组中有 74 例 (74/287, 25.8%)。 肿瘤基因解码首先确定配对的第 1 天和 EOT 样本用于血浆 DNA 外显子组测序,以实现对 palbociclib 加氟维司群的进展遗传事件的综合评估(图 1A)。 为了鉴定具有足够肿瘤纯度的配对血浆样本用于外显子组测序,我们开发了一种新的拷贝数和纯度靶向测序策略,使用靶向扩增子组,该组包括乳腺癌中常见缺失区域的大约 1000 个单核苷酸多态性 (SNP)(参见材料和 方法),并将其与 PIK3CA 和 ESR1 突变的数字 PCR 数据相结合 (13)。 使用这种方法,乳腺癌靶向药物基因检测确定了 16 名接受 palbociclib 加氟维司群治疗的患者,他们在第 1 天和 EOT 时血浆中具有高肿瘤 DNA 纯度(>10% 肿瘤纯度),具有足够的外显子组文库制备材料。 其中,9/16 (56.3%) 在第 1 天的 ctDNA 中有 PIK3CA 突变,6/16 (37.5%) 有 ESR1 突变。 五名患者具有匹配的种系 DNA,另外 3 个不匹配的种系 DNA 样本也被测序以扩大种系面板以过滤测序噪音。 由于只有来自氟维司群加安慰剂组的 6 名患者具有符合质量控制标准的匹配样本,因此未对这些患者进行测序。

血浆 DNA 外显子组测序的中位深度为 164X(范围 139-212),种系 DNA 的中位深度为 47X(范围 34-58)。 第 1 天的两个样品有污染证据,这些对被排除在比较、配对分析之外。 第 1 天样本中可检测到的非同义变异的数量在患者之间差异很大(范围 19 – 254)。 对所有样本的突变特征分析表明,最普遍的是特征 1(年龄)和 3(同源重组缺陷),这与现有的乳腺癌数据一致 (16)。 第 1 天的外显子组测序数据还揭示了除 ESR1 突变外可能与内分泌耐药性发展相关的遗传标记——4/14 (28.6%) 患者的 NOTCH 家族受体 NOTCH2、NOTCH3 和 NOTCH4 突变,以及 2/14 患者的 NF1 突变 (14.3%)。 大多数患者的基因组不稳定性指数在第 1 天和治疗结束之间大致稳定,但从突变负荷来看,患者之间存在相当大的差异。
在第 1 天和 EOT 血浆中,85.7% 12/14 患者的克隆进化和选择在 palbociclib 加氟维司群中明显可见(图 1)。 390 号患者有两个 RB1 截短突变,p.Q257X 和 p.N519fs,仅在治疗结束时检测到(图 1B)。 使用 PyClone 进行的克隆性分析 (17) 表明这些 RB1 突变存在于耐药亚克隆中,或者可能是平行进化导致表型收敛的独立亚克隆,进一步的治疗敏感亚克隆明显以 RUNXT1 突变为特征,该突变在治疗后退化(图 1C). 由 PyClone 模型确定的每个亚克隆的突变计数为 155(簇 1)、64(簇 2)和 51(簇 3)。 抗性亚克隆中的突变主要与 APOBEC 突变特征一致(图 1D,补充表 3)。 RB1 突变通过数字 PCR 验证,并确认在治疗开始时不存在(图 1E)。
第二名患者,253,在使用 palbociclib 加氟维司群治疗期间表现出明显的亚克隆选择,该亚克隆具有 FGFR2 p.K569E 酪氨酸激酶结构域中的激活突变,在第 1 天样本中未检测到(图 1F)。 由 PyClone 模型确定的每个亚克隆的突变计数为 51(簇 1)、49(簇 2)、54(簇 3)和 20(簇 4)。 新的显性抗性亚克隆,以及一个额外的 ESR1 突变体 Q75E 子克隆,取代了第 1 天 ESR1 D538G 突变体克隆,该克隆被处理负选择(图 1G)。 由于 Q75E 不是公认的芳香化酶抑制剂耐药性原因,并且位于 ESR1 的配体结合域之外,因此本病例中的这些发现表明,第 1 天和 EOT 之间显性 ESR1 突变的变化可能反映了亚克隆选择可能与功能性无关 ESR1 突变的后果,不同的 ESR1 突变标记单个克隆而不是潜在出现的抗性克隆。 正如患者 390 中的耐药亚克隆所见,患者 253 中新显性 FGFR2 突变亚克隆也有很大一部分突变与 APOBEC 特征一致,次要子克隆突变以错配修复特征为主(图 1H) ). FGFR2 突变的选择通过数字 PCR 验证(图 1I)。 在另外三名患者中,可能有证据表明在抗原呈递途径中选择了紧急突变。
这些发现表明,在使用哌柏西利联合氟维司群的乳腺癌中,克隆进化很常见,有证据表明,出现的亚克隆的基因组可塑性可以由治疗开始时占主导地位的大量疾病的不同突变过程驱动。
(责任编辑:佳学基因)